Skip to main content
Manuali Extra Tag
View All
Search
Shelves
Books
Log in
Info
Content
Books
CRM Trasporto Passeggeri
6. Gestione Manutenzioni
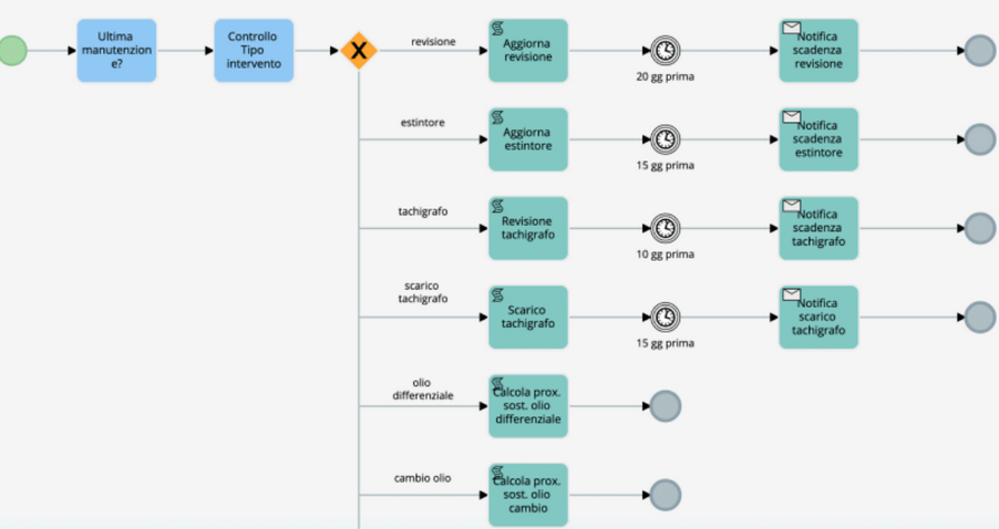
Flusso di Gestione
Flusso di Gestione
Enter section select mode
Previous
6. Gestione Manutenzioni
Next
7. Gestione Rinnovi
0 Comment Threads
0 Archived
No comments to display
No comments to display
Back to top
No comments to display
No comments to display